Executive Summary
Buy-sell agreements are a cornerstone of planning for closely held businesses and family enterprises.
Advisors spend significant time addressing ownership transitions, funding mechanisms, and tax considerations. Yet despite their importance, valuation provisions in buy-sell agreements are often treated as secondary drafting issues. Too often, they are boilerplate clauses that receive far less scrutiny than they deserve. When buy-sell agreements fail, valuation provisions are often the root cause.
This article is the first in a two-part series examining how buy-sell agreements function in practice and why so many fall short of their intended purpose. Part I focuses on the valuation mechanisms commonly used in buy-sell agreements – fixed price, formula pricing, and appraisal-based processes – and explains the structural weaknesses that often undermine them. Drawing on our extensive valuation experience, we offer a practical framework for designing valuation provisions that are more likely to produce fair, predictable, and workable outcomes when a triggering event occurs.
Part II will address what is required for buy-sell agreement pricing to be used to fix the value for gift and estate tax matters, including the requirements of Internal Revenue Code §2703 and guidance from key court cases such as Estate of Huffman and Connelly. Together, these articles are intended to help estate planners move beyond theoretical drafting and toward buy-sell agreements that withstand both real-world and IRS scrutiny.
Common Buy-Sell Valuation Mechanisms
Most buy-sell agreements fall into one of four categories based on how price is determined:
Fixed price
Formula pricing
Multiple appraiser process
Single appraiser process
Each approach has perceived advantages, but each also carries structural weaknesses that estate planners should carefully evaluate.
Fixed-Price Agreements
Fixed-price buy-sell agreements establish a specific dollar value for the business or ownership interests based on the owners’ agreement at a point in time. Their appeal lies in simplicity. The price is clear, easily understood, and inexpensive to administer. In theory, fixed-price agreements encourage owners to revisit and reaffirm value periodically.
In practice, however, fixed prices are rarely updated with sufficient frequency. As the business evolves, the fixed price may become materially understated, overstated, or – by coincidence – approximately correct. The fundamental problem is not the use of a fixed price, but the absence of a reliable and consistently followed process for updating it. When the price becomes stale, incentives become misaligned. An unrealistically low price benefits the remaining owners, while an inflated price benefits the exiting owner. These distortions undermine fairness and often surface only after a triggering event, when renegotiation is least likely to succeed.
Formula Price Agreements
Formula pricing agreements determine value by applying a predefined calculation, often based on financial statement metrics such as EBITDA multiples, book value, or shareholders’ equity. These agreements are frequently viewed as more objective than fixed prices and are attractive because they appear to adjust automatically as financial results change.
The perceived precision of formulas is often illusory. Over time, changes in the business model, capital structure, accounting practices, or industry conditions can render a once-reasonable formula obsolete. Even when formulas are recalculated mechanically, they may fail to reflect economic reality (book value as a formula is a prime example of this). More importantly, most formula agreements lack guidance on when or how the formula itself should be revisited. Without periodic reassessment, formula pricing can embed significant inequities into the agreement while giving shareholders a false sense of certainty of fairness. Formula price agreements also fail to account for any non-operating assets that may have accumulated on the balance sheet.
Valuation Process Agreements
Valuation process agreements defer the determination of price until a triggering event occurs and rely on professional appraisers to establish value at that time. These agreements generally fall into two categories: multiple appraiser processes and single appraiser processes.
Multiple Appraiser Process
Under a multiple appraiser process, each side appoints its own appraiser to value the business following a triggering event. If the resulting valuations differ beyond a specified threshold, the agreement typically calls for the appointment of a third appraiser to resolve the difference or render a binding conclusion.
While this approach is intended to ensure fairness through balanced input, it often introduces uncertainty, delay, and cost. The final price, timing, and expense of the process are unknown at the outset. In addition, even well-intentioned appraisers may be perceived as advocates for the parties who selected them, complicating negotiations and eroding confidence in the outcome. For family-owned businesses in particular, the multiple appraiser process can unintentionally escalate conflict at a sensitive moment.
Single Appraiser Process
Under a single appraiser process, one valuation firm is designated, either in advance or at the time of a triggering event, to perform a valuation. This approach is generally more efficient and cost-effective and avoids dueling opinions. When valuations are performed periodically, it can also make outcomes more predictable well before a triggering event occurs. Its effectiveness, however, depends entirely on careful advance planning and drafting.
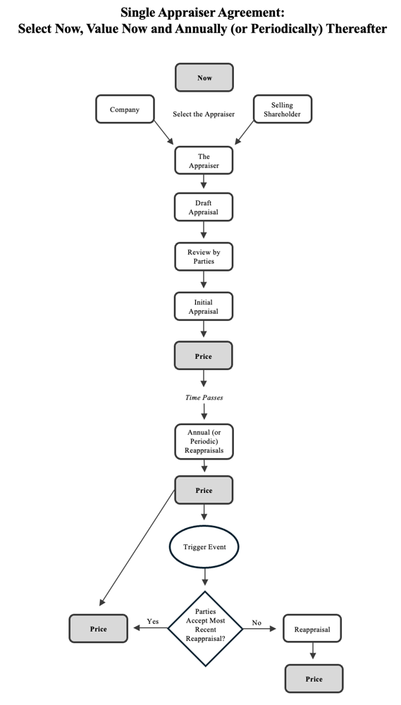
A More Effective Framework: “Single Appraiser: Select Now, Value Now and Annually (or Periodically) Thereafter”
Given the shortcomings of traditional valuation mechanisms, is it possible to design a buy-sell valuation process that reliably produces reasonable outcomes? We believe it is.
Based on extensive buy-sell agreement related valuation experience, we recommend a framework built on three principles: selecting the appraiser in advance, exercising the valuation process before a triggering event, and careful drafting of the valuation language in the agreement.
1. Retain an Appraiser Now
Estate planners and other attorneys who draft buy-sell agreements should encourage clients to retain a qualified business appraiser at the outset, rather than waiting for a triggering event. Conducting an initial valuation transforms abstract agreement language into a concrete report that shareholders can review, understand, and question. This process reveals ambiguities in the agreement, clarifies expectations, and allows revisions to be made when no party knows whether they will ultimately be a buyer or a seller.
This “Single Appraiser: Select Now, Value Now and Annually (or Periodically) Thereafter” approach offers several advantages:
The valuation process is known and observed in advance
The appraiser’s independence is established before any economic conflict arises
Valuation methodologies and assumptions are understood by all parties
The initial valuation becomes the operative price until updated or conditions change
Ambiguities in valuation language are identified and corrected early
Future valuations are more efficient, consistent, and less contentious
2. Update the Valuation Annually or Periodically
Static valuation mechanisms do not work in a dynamic business environment. Annual or periodic valuation updates help align expectations and reduce the likelihood of surprise or dissatisfaction when a triggering event occurs. In practice, disputes are more often driven by unmet expectations than by the absolute level of value. Regular valuations promote transparency and reduce friction.
3. Draft Precise Valuation Language
Even the best valuation process can fail if the agreement lacks clarity. Attorneys drafting buy-sell agreements should ensure that the agreements address, at a minimum:
Standard of value (e.g., fair market value vs. fair value)
Level of value (enterprise vs. interest level; treatment of discounts)
Valuation date (“as of” date)
Funding mechanism
Appraiser qualifications (making certain to use business appraiser qualifications. For example, a “certified appraiser” refers to a real estate appraiser, rather than a business valuation expert.)
Applicable appraisal standards
Ambiguity on any of these points materially increases the risk of divergent interpretations and unsuccessful outcomes.
Conclusion
Buy-sell agreements fail not because valuation is inherently subjective, but because valuation provisions are often left ambiguous, untested, or static. Estate planners and other attorneys who draft buy-sell agreements play a critical role in preventing these failures. By selecting appraisers in advance, exercising valuation processes periodically, and carefully drafting valuation language, advisors can dramatically improve the likelihood that a buy-sell agreement will function as intended.
When valuation mechanisms are designed with the same rigor as tax and estate plans, buy-sell agreements can become durable planning tools capable of delivering predictability, fairness, and continuity when they are needed most. And the buy-sell agreement pricing may even be able to be used to fix the value for gift and estate tax filings. We will discuss this in Part II.
For advisors who want to delve deeper into valuation concepts, planning strategies, and practical applications in estate and business succession planning, we recommend Buy-Sell Agreements: Valuation Handbook for Attorneys by Z. Christopher Mercer, FASA, CFA, ABAR (American Bar Association), written by our firm’s founder and Chairman. This book offers a thorough treatment of valuation issues and provides example language for consideration by attorneys when drafting buy-sell agreements that contain language important to the valuation process.
